一年前还是会一点的,过了这么久忘了挺多,重新学一下。写一个博客来记录,往后也可以给学弟学妹作为参考。
0.基础配置
安装配置Android模拟器
本文使用MuMu模拟器-https://mumu.163.com/。
- 在主页下载之后,安装打开。

- 在设置中打开root权限

勾选之后重启模拟器。

- 通过adb连接模拟器

打开文件所在位置,找到自带的adb(就不用去额外下载了)

在这里目录下打开cmd,Shift+鼠标右键进入终端。

直接在cmd调用是没有的,可以把adb加到环境变量里



添加完之后就能在cmd随时随地调用了。

Q:MuMu模拟器如何启动adb调试?
A:官方文档https://mumu.163.com/help/20230214/35047_1073151.html,
从官方文档可以知道,可通过模拟器右上角菜单-问题诊断,获取ADB调试端口。


在终端执行adb connect 127.0.0.1:16385

连接成功之后就可以用adb命令来操作虚拟机了。
默认一般是16384端口,注意自己的配置。
常用的adb命令
adb devices #列出当前连接的所有设备。
adb install <path_to_apk> #将指定的APK文件安装到设备上。
adb shell #进入设备或模拟器的Linux shell环境,可以执行各种Linux命令。
adb push <本机路径> <模拟器路径> #把电脑上的文件传到模拟器上。
adb pull <模拟器路径> <本机路径> #把模拟器上的文件下载到电脑上。
adb push example.txt /sdcard/ #把当前目录的example.txt传到/sdcard/目录下。
先把模拟器打开放一边。
Frida的安装和配置
Q: 什么是Frida?
A: Frida 是一款功能强大的动态代码插桩工具(Dynamic Instrumentation Toolkit),主要用于逆向工程、安全分析、漏洞挖掘以及应用程序的运行时调试。它通过注入脚本到目标进程的内存中,允许开发者和安全研究人员动态修改、监控和调试应用程序的行为,支持多种平台(Android、iOS、Windows、macOS、Linux 等)和编程语言(Java、C/C++、Objective-C、Swift、Python 等)。
本文主要是Android逆向。
确保电脑有python环境,在cmd执行
pip install frida
pip3 install frida-tools

看到当前的frida版本。然后去github下载对应版本的frida-server并放到安卓设备上。
https://github.com/frida/frida/releases
这里也是16.7.10。
如果安装其他版本的话,找到其他版本的release,然后下载第一个whl文件,用python安装。然后再下载对应的server。


不知道的可以执行adb shell getprop ro.product.cpu.abi来查看


下载之后解压出来,这里解压到桌面上。(当然也可以直接传xz文件,然后shell内xz -d进行解压)
回到刚才的adb命令传文件到模拟器上。
用adb push <电脑文件路径> <模拟器文件路径>

我传到了/sdcard/frida。再用adb shell连接模拟器的shell,安卓底层是linux,所以用linux命令。

因为这个目录有权限问题,所以得复制到另一个目录。
先执行su命令进入root用户,这里一般模拟器会弹出对话框,点击允许。
cp /sdcard/frida /data/local/tmp
然后cd /data/local/tmp进入目录
chmod +x frida然后运行frida-server。
运行frida-server
其实之前这里命名为frida不太合适,可以改为frida-server

使用./frida-server -h查看启动参数

介绍最简单的两种,剩下自行摸索
直接启动:./frida-server
启动到后台:./frida-server -D
直接启动是挂在前台的,没有输出,无法继续执行shell了。Ctrl+C终止进程。
后台启动不影响shell的使用,ps -ef可以看到,可以使用kill 2771终止进程。

确保程序在运行就可以开始做题了。
启动完frida-server之后,就可以通过cmd里的frida相关命令进行操作了。
版本问题1
如果暂时没有问题可以跳过这部分
本文前面安装的是最新版本的,然而因为太新了有点问题。问题如下,
如果你也遇到Failed to spawn: the connection is closed可以降个级试试。
https://www.52pojie.cn/thread-2020759-1-1.html
然后删除了之前的进行指定版本降级安装。
pip uninstall frida
pip uninstall frida-tools
pip install frida-tools==12.0.0
pip install frida==16.2.0
然后再在github的release页面上找到16.2.0对应的frida-server文件,跟上面一样。重新传到/data/local/tmp目录。
frida-tools,frida,frida-server三个版本要对应起来。参考下面的文章
https://bbs.kanxue.com/thread-280436.htm
Jadx安装
Q: 什么是Jadx
A: JADX 是一款开源的逆向工程工具,主要用于将 Android 应用(APK 文件或 DEX 文件)反编译为可读的 Java 或 Kotlin 源代码。它可以帮助开发者和安全研究人员分析 Android 应用的代码逻辑、查找漏洞或检测恶意行为。
https://github.com/skylot/jadx/releases/tag/v1.5.1,进入releases页面之后下载。


with-jre是带运行环境的。一般是下载这个。
1. Frida基础使用
常用cmd命令
- 列出当前连接的设备:
frida-ls-devices - 列出设备上正在运行的进程:
frida-ps -U - 启动应用并附加(
-f表示启动应用):frida -U -f com.example.app
常用参数
-U: 连接 USB 设备(Android/iOS)。-l <script.js>: 加载自定义的 JavaScript 脚本。--no-pause: 启动应用后立即执行脚本(避免卡在启动界面)。-f <包名>: 重新启动
常用脚本片段
打印某个类的所有方法
Java.perform(function () {
var className = "com.example.app.MainActivity";
var methods = Java.use(className).class.getDeclaredMethods();
methods.forEach(function (method) {
console.log(method.toString());
});
});
Hook 方法并打印参数
Java.perform(function () {
var targetClass = Java.use("com.example.app.Utils");
targetClass.encrypt.implementation = function (input) {
console.log("Input: " + input);
var result = this.encrypt(input); // 调用原方法
console.log("Result: " + result);
return result;
};
});
修改函数返回值
Java.perform(function () {
var targetClass = Java.use("com.example.app.Auth");
targetClass.isValidUser.overload('java.lang.String').implementation = function (user) {
console.log("Bypassing validation for user: " + user);
return true; // 强制返回 true
};
});
2. Lab题目
我是Linux系统,剩下的操作都是在linux终端下操作的。问题不大,命令是一样的。
克隆仓库git clone https://github.com/DERE-ad2001/Frida-Labs.git

看一个仓库先看README文件。这里是每个挑战的知识点。第一关就是frida的安装和hook一个方法。


每个目录都有apk安装包和一个教程。
0x1 Frida setup, Hooking a method
第一关,首先安装apk文件,并用jadx反编译。

使用adb命令安装,adb install [apk文件]。

观察页面,发现页面由三个组件构成。逻辑就是用户输入文本,然后点击按钮,内容正确就显示flag。
然后jadx反编译apk。


可以看到package和activity,MainActivity就是打开程序后的主界面。
知道了package然后从源代码找到MainActivity的代码。

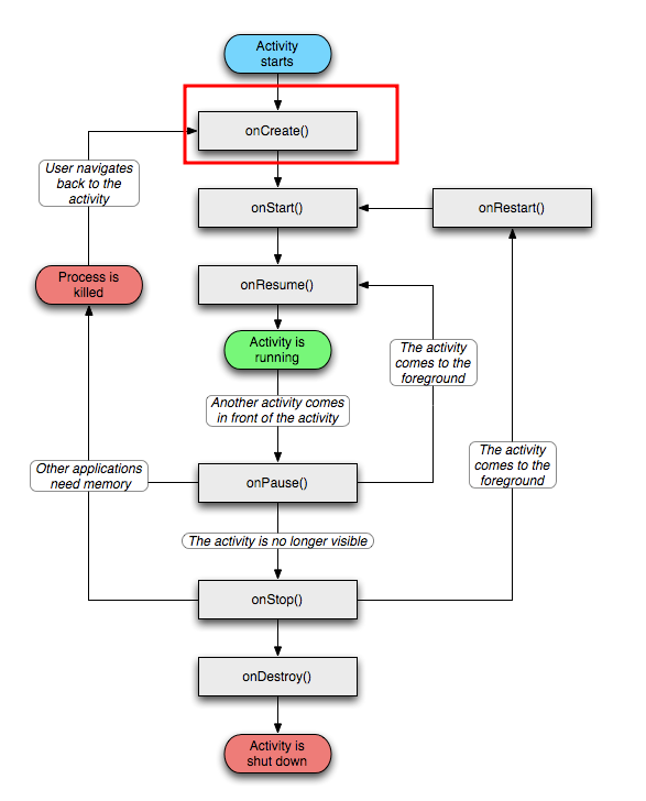
如何分析MainActivity的代码呢。了解一下Activity的生命周期。

Activity被启动后,会先执行onCreate的内容,然后一般开发者会在onCreate绑定界面上的组建到对应的类中。
分析代码。解法很多!

了解一下https://frida.re/docs/javascript-api/官方api
解法1-修改get_random的返回值
需要java基础。一般套模板就差不多了。
Java.perform(fn): 确保当前线程已附加到Java虚拟机(VM)并执行fn函数。(在来自Java的回调中无需显式调用此操作)若应用程序的类加载器尚未就绪,将延迟执行fn函数。若不需要访问应用程序的类,请使用Java.performNow()替代。
implementation 是Frida暴露的JavaScript属性,用于覆盖目标Java方法的原始实现。
使用场景对比:
• perform():需要访问应用类时使用(需等待类加载器初始化)
• performNow():仅需执行通用操作时使用(无需类加载依赖)
有的代码有setImmediate,`setImmediate` 是 Node.js 风格的函数,用于立即执行回调,但 Frida 中通常用 `Java.perform()`。
Java.perform(function () {
var targetClass = Java.use("com.ad2001.frida0x1.MainActivity");
targetClass.get_random.overload().implementation = function () {
return 2; // 返回2
};
});
random=2,那么obj=8时就能获得flag。
写入上面的代码到一个js文件里,我这用1.js。
进入cmd输入脚本启动frida -U -f com.ad2001.frida0x1 -l 1.js


解法2-从check触发的时候输出随机数或直接修改参数。
Java.perform(function() {
var targetClass = Java.use("com.ad2001.frida0x1.MainActivity");
targetClass.check.overload('int', 'int').implementation = function(a, b) {
console.log("The random number is " + a);
console.log("The user input is " + b);
this.check(a,b) //如果没有这个是不会继续执行的,输出完就没后续了。
}
})
启动之后,必须触发check函数才会提示。先输入1触发。

知道了随机数就可以知道应该输入什么内容了。输入54就得到flag了。
或者直接修改参数。这时候无论输入什么,参数始终是4和12。都会返回flag。
Java.perform(function() {
var targetClass = Java.use("com.ad2001.frida0x1.MainActivity");
targetClass.check.overload('int', 'int').implementation = function(a, b) {
this.check(4, 12);
}
})
总结一下,发现overload()里的参数和function()里的参数要和原参数对应起来。
0x2 Calling a static method

界面很简单,只有一个文本框,HOOK ME!拖入Jadx。
老规矩,先进入AndroidManifest.xml找package和主要的Activity。


只有一个简单的get_flag静态函数,只要传入的参数a是4919就可以处理出来flag并且设置到t1(TextView)上。
这里要注意一个点,执行get_flag必须在onCreate的t1文本框绑定之后。
绑定之后t1才有正确地址,才能够正确的调用setText来显示flag。
执行的时机很重要,不能过早。
Java.perform(function() {
var targetClass = Java.use("com.ad2001.frida0x2.MainActivity");
setTimeout(() => {
targetClass.get_flag(4919);
}, 1000);
})
frida -U -f com.ad2001.frida0x2 -l 1.js

0x3 Changing the value of a variable
在类加载的准备阶段会给所有static 成员在方法区中分配内存

安装完之后打开,点击按钮说是要TRY AGAIN。上jadx。

说是要Checker.code==512,Ctrl+左键点击Checker跳转到对应的类文件。

里面有一个静态属性和一个静态方法。题目是Changing the value of a variable,意思是改变变量的值。
有两个思路,触发increase256次或者直接给code赋值。
Java.perform(function (){
var targetClass = Java.use("com.ad2001.frida0x3.Checker");
targetClass.code.value = 512;
})
frida -U -f com.ad2001.frida0x3 -l 1.js然后进入程序再点击按钮即可获得flag。

方法二的代码。
Java.perform(function (){
var targetClass = Java.use("com.ad2001.frida0x3.Checker");
for(let i=0;i<256;i++)
{
targetClass.increase();
}
})
0x4 : Creating a class instance

还是jadx。BUT MainActivity没啥东西。


还是有个Check的。

思路就是触发get_flag方法,然后获取返回值。但是这个get_flag方法不是静态的,需要去先实例化一个Check对象。
然后在Check对象上调用get_flag(1337)。正好对应起来了题目。
emm,思路有了,不太会写代码,看看Solution。
Java.perform(function() {
var check = Java.use("com.ad2001.frida0x4.Check");
var check_obj = check.$new(); // Class Object
var res = check_obj.get_flag(1337); // Calling the method
console.log("FLAG " + res);
})
可以看到用了check.$new();这个来实例化一个对象。学会了!
其实也可以不用创建脚本文件,直接输入frida -U -f 包名,然后再直接输入代码。

0x5 Invoking methods on an existing instance
如题所示,在一个存在的实例上调用方法。调用MainActivity的flag方法就可以了。
但是MainActivity是一个界面,实例化起来很麻烦。不能用上一题的方法。
直接获取存在的MainActivity并调用。

从Solution中学习了两个函数。S
-
Java.performNow:该函数用于在Java运行时上下文中执行代码。 -
Java.choose:运行时枚举指定Java类(通过第一个参数提供)的实例。该函数会遍历内存中已加载目标类的所有实例。
choose不知道,看看api。
https://frida.re/docs/javascript-api/

最终代码如下:
当匹配到了com.ad2001.frida0x5.MainActivity会出发onMatch然后调用flag函数。
Java.performNow(function() {
Java.choose('com.ad2001.frida0x5.MainActivity', {
onMatch: function(instance) { // "instance" is the instance for the MainActivity
console.log("Instance found");
instance.flag(1337); // Calling the function
},
onComplete: function() {}
});
});
但是Solution给出的代码在控制台启动之后再运行可以获取到flag。

如果写在脚本里就不行了frida -U -f com.ad2001.frida0x5 -l MyScript/1.js

会报错的。然后需要跟第二个题目一样,加个setTimeOut。程序加载后过个1s就会调用Java.choose。然后输出Instance found,
再回到APP就能看到flag了。
但是还要把Java.performNow改成Java.perform。
使用场景对比:
• perform():需要访问应用类时使用(需等待类加载器初始化)
• performNow():仅需执行通用操作时使用(无需类加载依赖)
我的理解是performNow比perfrom执行的要早,类加载器还没初始化就执行导致找不到MainActivity。
Java.perform(function() {
setTimeout(() => {
Java.choose('com.ad2001.frida0x5.MainActivity', {
onMatch: function(instance) { // "instance" is the instance for the MainActivity
console.log("Instance found");
instance.flag(1337); // Calling the function
},
onComplete: function() {}
});
},1000);
});
0x6 Invoking a method with an object argument
界面还是Hello,World。


这题结合了0x5和0x4。
需要调用MainActivity的get_flag,然后还得传一个Checker,需要再实例化一个Checker传进来。
Java.perform(function() {
setTimeout(() => {
Java.choose('com.ad2001.frida0x6.MainActivity', {
onMatch: function(instance) {
console.log("Instance found");
var checker = Java.use("com.ad2001.frida0x6.Checker");
var checker_obj = checker.$new();
checker_obj.num1.value=1234;
checker_obj.num2.value=4321;
instance.get_flag(checker_obj);
},
onComplete: function() {}
});
},1000);
});

0x7 Hooking the constructor
界面仍然是Hello,world!
看代码发现在onCreate的时候已经实例化了一个Checker对象。题目名称是要勾住构造函数。
这题用之前的方法,直接实例化一个新对象然后传给flag也是可以的。
但是这题主要考察在构造函数上做手脚。


Solution给出的脚本,使用了$init关键字,$init对应Java的构造函数<init>
$init是Frida对Java构造函数的特殊表示法。
implementation 是Frida暴露的JavaScript属性,用于覆盖目标Java方法的原始实现。
但是solution还说:This doesn’t work for ARM64 devices - https://github.com/frida/frida/issues/1575。值得注意。
Java.perform(function() {
var a = Java.use("com.ad2001.frida0x7.Checker");
a.$init.implementation = function(param){
this.$init(600, 600);//强制使用固定值(600, 600)调用原始构造函数
}
});

0x8 Introduction to native hooking
安装后有一个文本输入框和一个按钮。


下面的代码是引入导入动态链接库。
static {
System.loadLibrary("frida0x8");
}
frida0x8指向lib目录下的libfrida0x8.so文件。可以看到有好多个。

libs下的目录对应着不同的架构。比如我现在的模拟器环境是x86_64,运行的时候用的就是x86_64目录下的。
public native int cmpstr(String str);
看题目中,如果cmpstr传入的str是flag输出Yes。
加了native关键词引入so文件中的native方法,函数题在so文件里。
用把apk用Bandizip打开或者解压出来,然后找到lib目录,找到libfrida0x8.so文件。


然后进入x86_64,找到so文件。
我在Linux上直接用unzip解压也一样。

用IDA分析so文件。看到左边Java跟着包名和类名然后最后是函数名。打开并F5看代码。


这里有三个参数a1,a2,a3。原型是(JNIEnv *env, jobject thiz, jstring str)
JNIEnv \*env:指向JNI环境的指针,提供所有JNI函数(如字符串操作、对象创建等)。jobject thiz:调用此方法的Java对象实例的引用(如果是静态方法,则为jclass)。jstring str:从Java层传入的字符串参数,需转换为本地字符串(如char*)才能操作。
可以知道a3就是传入的字符串,然后a3赋给s1。还有一个数组s2,进行一个循环操作处理。最后判断s1和s2是否相等,s2大概就是flag。
分析之后看下frida的知识。
要Hook原生函数,可以使用Interceptor API。
Interceptor.attach(目标地址, {
onEnter: function (args) {
// Modify or log arguments if needed
},
onLeave: function (retval) {
// Modify or log return value if needed
}
});
但是需要目标地址。因为s2(flag)是strcmp的参数,所以hook到strcmp获取参数。
目标地址就应该是strcmp的地址。
使用Module.findExportByName("libc.so", "strcmp");来获取地址。
Module.enumerateImports("libfrida0x8.so")查看导入表